欢迎访问合肥申通电力科技有限公司官网!
专利成品保护
加入收藏
0551-64322399
网站首页
关于我们
公司介绍
公司文化
服务理念
人力资源
新闻资讯
公司新闻
行业新闻
荣誉资质
公司荣誉资质
产品与服务
电能质量优化
过电压保护系列
各种特殊高低压设备
电抗器系列
联系我们
联系我们
应用领域
应用领域
您的位置:
主页
>
产品与服务
>
各种特殊高低压设备
.
产品与服务
电能质量优化
过电压保护系列
各种特殊高低压设备
电抗器系列
推荐产品
STKZ开关柜智能操控装置
STYZ-B PT微机消谐柜
STZR中性点电阻柜
STMX母线低残压保护柜
联系我们
合肥申通电力科技有限公司
地址:安徽省现代产业园万海寿蜀智能产业园2#102号
电话:0551-64322699
邮箱;
hfstdl@163.com
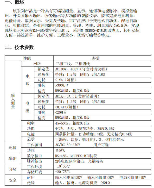
STY多功能系列仪表
发布时间:2019-04-24 19:04:11
人气:
上一篇 : STD经济型电流电压表
下一篇 : STZD系列变压器中性点保护成套装置
推荐资讯
2025-02-24
2025公司年会
2023-02-27
“专利成品保护
2019-11-13
湖北能源集团公司领导专家一行来我司考察
2019-10-30
宁波力勤矿业领导来我司考察
2019-10-24
公司产品专业培训
2019-10-11
2019年国庆节销售会议
2019-09-12
2019年中秋节放假通知
2019-08-14
“智能平衡磁控节能装置”--长治教学楼项目